国务院联防联控机制:疫情防控优化,整治层层加码,严控疫情风险 国务院联防联控机制于11月22日召开新闻发布会,介绍不折不扣落实疫情防控优化措施、全力抓好当前疫情处置工作。近期... admin2026-02-0982 阅读0 评论
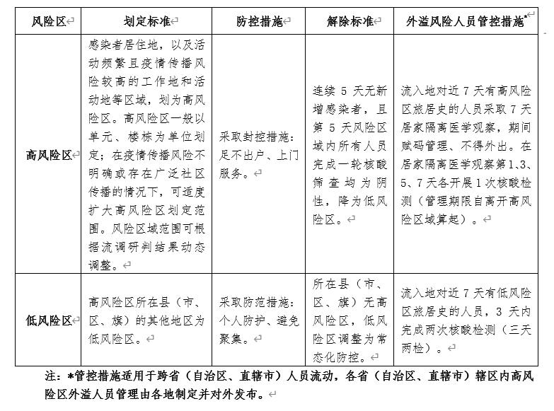
科学划定疫情风险区域,做好防控措施,降低疫情影响 据健康中国官微消息,为指导各地在疫情处置中做好风险区域划分,有效落实风险区域相关防控措施,最大限度降低疫情对人民群众生产、生活的影响... admin2026-02-09130 阅读0 评论
疫情隔离在家怎么办?居家隔离要求和注意事项指南 疫情防控不可松懈01居家隔离场所要求1.居家隔离医学观察者最好单独居住;如果条件不允许,选择一套房屋里通风较... admin2026-02-09119 阅读0 评论
印度现尼帕病毒病,世卫组织评估全球传播风险低 世卫组织确认,尼帕病毒的全球传播风险低,在次国家级层面(疫情暴发特定地区)的传播风险为中等,世卫组织,传播风险,猴痘疫情,世界卫生组织,尼帕病毒感染... admin2026-02-0993 阅读0 评论
疫情防控提示:了解当下疫情风险,做好来返人员防控措施 截至2022年11月10日13时,全国共有3626个高风险区,3156个中风险区,上述中高风险区所在县(市、区、旗)的其他区域为低风险区(长按文后图片显示具体高、中、低风险区)。... admin2026-02-09210 阅读0 评论
国务院联防联控机制:疫情防控优化,整治层层加码,严控疫情风险 国务院联防联控机制于11月22日召开新闻发布会,介绍不折不扣落实疫情防控优化措施、全力抓好当前疫情处置工作。近期... admin2026-02-0994 阅读0 评论
疫情集中隔离全知道:对象、要点、消毒及解除隔离注意啥? 01集中隔离与健康监测概述集中隔离的概念与实施集中隔离,作为一种疫情防控措施,旨在将疑似病例或密切接触者安置在指定的集中隔离场所,以确保其与外界的完全隔离。通过集中隔离... admin2026-02-09242 阅读0 评论
印度尼帕病毒疫情对我国影响小,了解病毒传播途径和防范要点 据健康成都官微消息,近日,印度西孟加拉邦暴发尼帕病毒疫情,已造成5人感染,100余人被隔离。国家疾控局有关负责人表示,目前我国尚未发现尼帕病毒病病例,经综合研判... admin2026-02-0988 阅读0 评论
尼帕病毒疫情现况及我国大规模爆发风险分析 (人民日报健康客户端记者 张炳钰)近期,印度东部西孟加拉邦的尼帕病毒疫情持续引发关注。截至1月27日上午11时,当地已确认5例感染病例,其中包含多名医护人员... admin2026-02-09153 阅读0 评论
疫情隔离准备指南:收到通知后该怎么做? 突然收到隔离通知怎么办?别慌,这样做!新冠病毒传播隐秘,一不小心就要被隔离,要是突然收到隔离通知怎么办?别慌,这样做!准备相关物品抵达酒店时1.佩戴口罩... admin2026-02-09104 阅读0 评论