成都汽车限号时间及规则详情,世运会车辆限行规定也有 成都汽车限号时间〖壹〗、成都小车限号规定如下:限行时间:工作日7:30至20:00,若处于黄色预警期间,则为6:00至22:00。限行区域:成都市绕城高速公路(G4202... admin2026-03-1466 阅读0 评论
西安高速交警邀车主代表座谈,共商高速交通管理大计 今年国庆节期间,西安高速交警采取了很多措施,确保了西安辖区高速公路整体平稳有序,未出现长时间拥堵情况。为进一步做好交通管理工作,昨日... admin2026-03-1316 阅读0 评论
广州电动自行车限行新规解读:实施后将有半个月劝说期 11月15日,广州市公安局交警支队就《广州关于电动自行车通行管理措施的通告》召开新闻发布会。发布会上,广州市公安局、广州交警等相关负责人就相关热点问题进行解读。... admin2026-03-1319 阅读0 评论
广州交警整治电动自行车违法行为,这些违规行为要注意 在蹲点采访的1个小时中,有八九名“电鸡”车主因违规驶入内环路、无牌上路、不戴头盔、遮挡号牌等交通违法行为被查。... admin2026-03-1174 阅读0 评论
成都绕城高速应急车道弹性开放范围扩大,总长增至30公里 来源:【四川日报-川观新闻】周宝 川观新闻记者 寇敏芳6月19日,记者从蜀道集团下属的四川川西高速公路有限责任公司(以下简称“川西公司”)获悉,6月20日起... admin2026-03-1128 阅读0 评论
现代交通管理变革:违章摄像头如何保障道路安全与畅通? 在当今的数字化时代,道路交通管理已经经历了深刻的变革。与十年前相比,当时的交通违章处理主要依赖于交警的现场巡查和手工记录,现代的交通管理方式已经大为不同。随着科技的飞速发展... admin2026-03-1061 阅读0 评论
石家庄限行首日:车流量减半,市民绿色出行成风景 “今天的车流量下降了一半,早高峰都消失了,路面车辆非常少,这个状况有点像过年期间的路况。”11月16日上午,一名正在执勤的交警这样对记者说。... admin2026-03-1065 阅读0 评论
2025 年起北京限行轮换时间表,含限行规定及尾号分组 北京本地宝频道提供2025年起北京尾号限行轮换时间表及限行几环规定有关的信息,北京市其他机动车实施按车牌尾号工作日高峰时段区域限行交通管理措施,限行时间为7时至20时... admin2026-03-1085 阅读0 评论
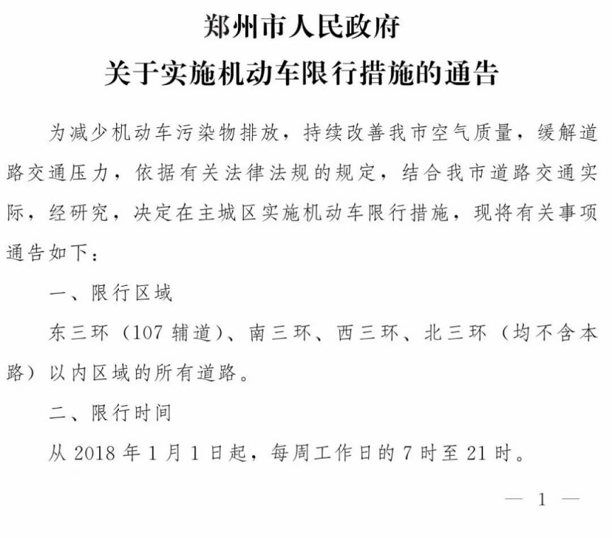
2026郑州限行政策恢复,违规处罚及查询方式全知道 郑州本地宝深圳交通频道提供2026郑州限行最新规定有关的信息,自2025年11月10日起恢复执行《郑州市人民政府关于实施机动车限行措施的通告》(郑政通〔2017〕42号)有关规... admin2026-03-0945 阅读0 评论
11月6日至21日、12月5日至15日广州这些路段小客车限行规定 在部分道路、部分时段内实行“单号单日、双号双日”通行,非广州市籍小客车禁止通行。... admin2026-03-0942 阅读0 评论