高考体检得出的结果,与考生志愿填报直接关联,还和录取紧密相关,每年存在考生,因对细节予以忽视,致使体检出现不合格状况,或者结果不准确,进而对升学造成影响,这份在2016年适用的有关北京高招体检的全攻略,将体检前、体检中以及体检后每个环节里的关键点都讲述得清晰明了,能让考生以及家长心里有底。
体检前一周 做好身体准备
自3月21日起始,北京市各个区的高招体检相继开始启动,体检前的一周内,考生需要停下所有激烈运动,其中涵盖篮球、足球、长跑等项目,2015年在朝阳区有一名考生,在体检前两日打篮球时不慎摔倒,致使手腕发生骨折,以至于体检的时候没办法正常开展外科检查,最终只能参与补检,这段期间早晚的温差较大,考生要留意做好保暖措施,防止出现感冒发烧的情况,因为感冒会致使白细胞计数出现异常,进而影响血常规的结果。
体检前一天的晚上,得保证有充足的睡眠,千万别熬夜去复习。在饮食方面,要以清淡作为主调,去规避油腻、辛辣的食物,别吃像鸭血、猪血这类动物血制品,因为这些会对大便隐血检查结果产生影响。有过手术史的考生,像经历过阑尾炎手术、骨折内固定手术等情况的,一定得提前找医院开具手术证明,在体检当天随身携带,以便向体检医生说明情况。
抽血检查 空腹是关键
第一,体检的第一项是抽血,且要求绝对空腹,这里的空腹指的是体检前一天的晚上 8 点之后就不要再进食了 ,10 点之后就不要再饮水了。第二,在 2015 年的时候 ,海淀区有考生因为在早上喝了牛奶 ,在抽血之后检测出血糖异常 ,所以不得不重新进行抽血复查。第三 ,在抽血当天早上啊 ,就连口香糖都不可以嚼 ,不然的话就会影响血糖以及肝功能指标。
抽血之后用拇指去按压针眼的地方5至7分钟,不要进行揉擦,不然的话会致使皮下出现淤青。抽血以后要是感觉头晕、心慌,就要立刻在原地坐下或者躺下进行休息,不要强行再支撑。抽血之后能够马上吃一些东西,考点通常都会设有休息区域并且提供糖水、饼干,及时去补充能量是非常重要的。抽血当天上肢不要去提重物,防止针眼的地方再次出血。
视力检查 这些细节别忽视
这一番检查,其中视力检查涵盖裸眼视力与矫正视力这两部分内容,而色觉检查则需单独开展。于检查裸眼视力之际,那些佩戴隐形眼镜的考生必定要早早摘下,转而戴上框架眼镜。在2015年的时候,丰台区有一名考生戴着隐形眼镜前去体检,于检查之时被要求摘掉,可结果是眼镜盒没带,只能用手托着镜片,这般既不方便,又极易造成镜片蒙受污染。
在进行色觉检查这个行为的时候,考生翻开携带的色盲本之后,不要着急去进行回答,要先看清楚当下的具体情况之后,再告诉相关的医生。不过呢,也绝对不能够犹豫太长的时间,一旦超过5秒这一规定的时间不做出回答,就很容易被错误地判定。在开展视力检查这个动作的期间,不要使用遮盖板去压迫眼球,因为这种压迫的行为会致使出现暂时性的视力模糊状况,进而影响到检查结果的准确性。要是平常习惯佩戴眼镜的话,一定要记得把眼镜携带过去,因为在进行矫正视力检查的时候是需要用到的。
心率血压 别让紧张影响结果
存在着许多考生,一旦进入体检站就会变得紧张起来,从而致使心率过快、血压升高。在2015年的时候,东城区的体检数据表明,大约15%的考生初次测量血压偏高,其中的大部分是由于紧张所造成的。考生应该提前半小时抵达体检地点,为自己留出适应环境的相应时间。待进入体检站之后要保持安静,不要进行追逐打闹,不要跑着去排队。
血压测量之前,能够先坐下休息5分钟。要是首次测量结果偏高,别慌张,赶快告诉医生自己有点紧张,医生会安排稍后再度测量。在以往年度体检里,有考生因惧怕血压偏高不合格,再三要求重新测量,越测量越紧张,反倒使得血压持续处于高位。把心态放平,配合医生才是正确的做法。
色盲色弱 不必过度担心
色弱以及色盲属于先天性的,没办法借助治疗或者锻炼去改变,考生在体检的时候按照正常流程予以检查就行,别试图蒙混过关,体检医生经验丰富,这些小动作极易被觉察,依据北京市体检中心的数据显示,每一年大概有2%的考生被检查出存在色觉异常。
存有色觉异样的考生没必要烦恼,在填报志愿之际避开限报专业便可。像色盲考生没办法报考化学类、化工类、药学类、生物类、医学类等专业咧,色弱考生的限报范围相对而言小一点。选定适宜自己的专业,不但不影响大学学习,毕业后找工作也不会碰到限制。好多色觉非正常的考生到头来都考上了理想的大学以及合适的专业。
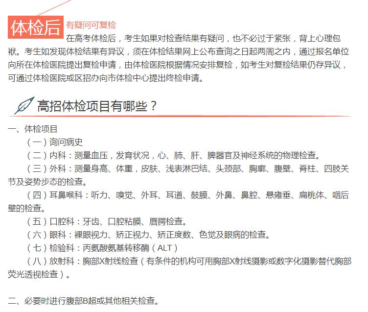
体检结束 核对项目别漏检
考生在完成所有体检项目之后,必须认真仔细地去核对体检表。在以往的年份当中,常常会存在考生出现漏检的情况,像是遗漏了外科检查,遗漏了胸透等等。在2015年的时候,通州区有一名考生在体检结束以后直接离开,结果却发现自己漏检了耳鼻喉科,没办法只能专门跑一趟去进行补检。在核对的时候要一项一项地看过去,以此来确认每一个项目都有医生签字或者盖章。
要是对某一项检查得出的结果存有疑点,在所在现场向负责体检的医生提出来,促使医生再次进行核查。当离开了体检站之后察觉到问题,那就得依照区高招办所制定的规定去申请再次检查,整个流程会繁杂许多。体检表属于考生档案的其中一部分,全部的信息必须做到精准无误,考生自身要针对体检结果签署确认,在签字以前一定要真切看清每一项目的结果。
高考体检得出的结果,会直接关联到,你能够去报考什么样的专业,在看完了这一篇文章之后,你对于体检当中的哪一个环节,是最为担心的呢,欢迎在评论的区域留言,我们一同去交流应对的经验。




